Definition of New Teachers
For purposes of the New Teacher Induction Program, including the performance appraisal process for new teachers, new teachers are defined as all teachers certified by the Ontario College of Teachers (including teachers trained out-of-province) who have been hired into permanent positions – full time or part time – by a school board, school authority, or provincial school (“board”) to begin teaching for the first time in Ontario. Teachers are considered “new” until they successfully complete the New Teacher Induction Program or when 24 months have elapsed since the date on which they first began to teach for a board (refer to section 267 (2) of the Act).
Philosophy
The New Teacher Performance appraisal practices should:
- support and promote the continued growth and development of new teachers
- foster the collaboration and relationship building that is essential to create and sustain a professional learning community in schools
- promote a professional learning community culture based on sharing, trust and support.
Overview of Performance Appraisal Steps
In accordance with the regulation, the following procedures are always to be followed:
- a pre-observation meeting
- classroom observation
- a post-observation meeting
- completion of the Summative Report Form for New Teachers, including a rating of the teacher’s overall performance.
In instances where a teacher’s performance appraisal results in a Development Needed or an Unsatisfactory rating, additional procedures are required. For details, refer to Ministry of Education New Teacher Induction Program.
1. Roles and Responsibilities of the Principal
The roles and responsibilities of a principal could be assumed by a vice-principal of the same school, or a supervisory officer, in instances where those responsibilities are delegated under Part X.2 of the Education Act:
- meet with the new teacher in preparation for the classroom observation of the teacher
- conduct a classroom observation to assess the teacher’s performance in relation to the competencies
- meet with the new teacher after the classroom observation to review the results of the classroom observation and discuss other information relevant to the appraisal of the teacher’s performance, including parental and student input concerning the teacher and the teacher’s participation in the New Teacher Induction Program
- prepare a Summative Report of the performance appraisal, using the approved form, containing the appraisal of the teacher’s performance in relation to the competencies, an indication of whether the teacher participated in the New Teacher Induction Program, the overall rating of the teacher’s performance in accordance with the rating scale for new teachers set out in O. Reg. 99/02, as amended, and growth strategies for the teacher’s further development
- provide the teacher with a copy of the signed Summative Report within 20 school days after the classroom observation
- at the request of the principal or teacher, meet with the teacher to discuss the performance appraisal after the teacher receives a copy of the Summative Report
- provide a copy of the Summative Report signed by both the principal and the teacher to the board.
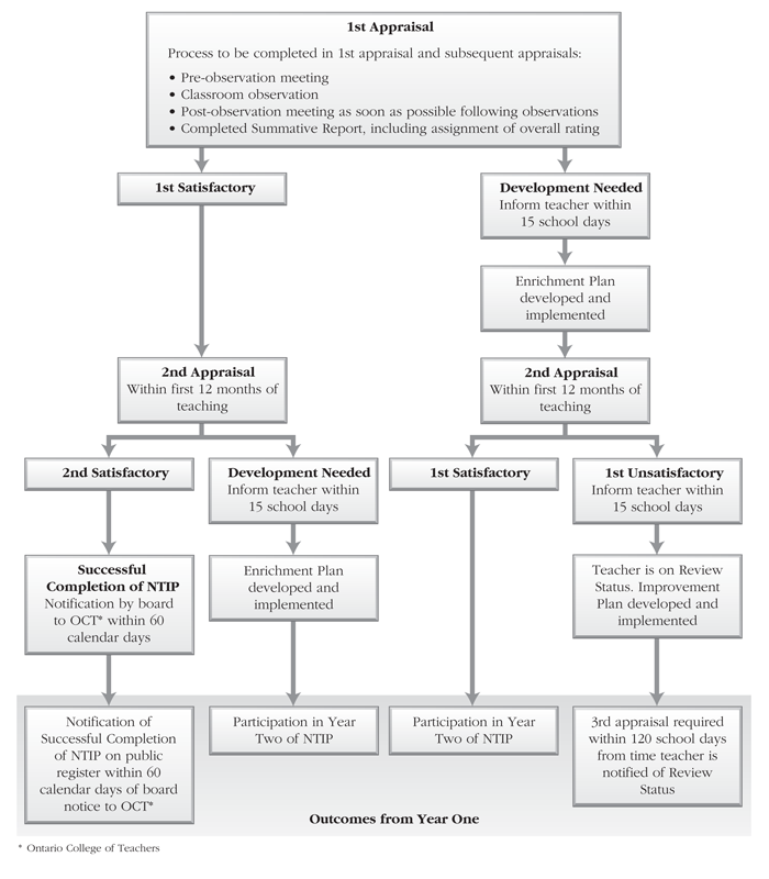
In instances where the NTIP appraisal process results in a performance rating that is satisfactory, a second appraisal must occur within the first 12 months of teaching. When the teacher obtains two satisfactory appraisals, they have successfully completed NTIP and a report must be rendered to the OCT. Where a first appraisal results in a rating of Development Needed, an enrichment plan must be developed and implemented. A subsequent Unsatisfactory rating will place the teacher On Review Status, and a third appraisal will be required.
For more information refer to Ministry of Education – New Teacher Induction Program (www.edu.gov.on.ca)
2. Key Components of the Performance Appraisal Framework for New Teachers
The key components of the performance appraisal framework for new teachers are:
- Competency statements to focus the appraisal on the immediate skills, knowledge and attitudes that new teachers require to meet the Ontario College of Teacher’s Standards of Practice for the Teaching Profession.
- Appraisal meetings that promote professional dialogue between the principal and teacher. A principal must arrange a pre-observation meeting with the teacher in preparation for the classroom observation and a post-observation meeting after the classroom observation. The meetings provide opportunities for reflection and collaboration to promote growth and improvement:
- A summative report to document the appraisal process, which becomes a vehicle for teachers to reflect on the feedback they receive and to monitor their own growth. The Summative Report Form for New Teachers is an approved form in accordance with the Education Act that provides a consistent approach to documenting the appraisal process.
- A rating scale and rubric to assess new teachers’ overall performance and provide necessary feedback about strengths and areas for growth. The scale for new teachers is
- Satisfactory
- Unsatisfactory
For a teacher who receives a Development Needed performance rating, the scale in subsequent appraisals is
- Satisfactory
- Unsatisfactory
The rubric describes evidence of teaching performance at each level of the scale for each competency.
- A process for providing additional support depending on the outcomes of the appraisal.
3. New Teacher Induction Program (NTIP): Performance Appraisal of New Teachers Flow Chart
NTIP Year One (Two appraisals are required in the first 12 months after the teacher begins teaching)

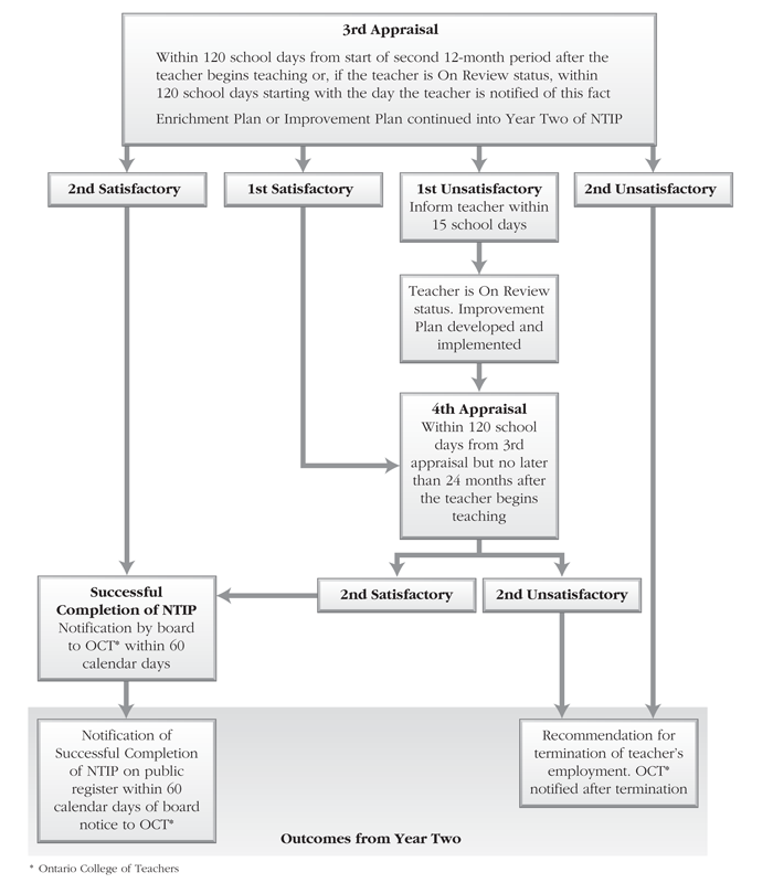
NTIP Year Two – If Required
(Must be completed within the teacher’s first 24 months of teaching)

4 (a). NTIP New Teacher – TPA Timeline Chart (Satisfactory)

Note:
- All timelines are school days
- The first TPA should occur before December (elementary) and January (secondary)
- The second TPA will occur before the end of the first week in June
- Refer to the Ministry of Education NTIP TPA Manual for more detailed information
Source:
Toronto District School Board
4 (b). NTIP New Teacher – TPA Timeline Chart (Unsatisfactory – “On Review”)

5. Individual NTIP Strategy Form

The Individual NTIP Strategy Form
The Individual NTIP Strategy (INS) form is intended to serve as a vehicle for discussion and learning, as well as a means of planning, tracking, and recording the NTIP induction elements in which each new teacher participates. It contains no evaluative elements and is intended as a tool to reflect completion of the NTIP individualized program. This form is not a checklist. The program requires that the Individual NTIP Strategy form be used. Please refer to the on-line appendices at http://faab.edu.gov.on.ca/NTIP.htm for the current year’s form.
The New Teacher Induction Program (NTIP) requires that the Individual NTIP Strategy form be used. The following chart summarizes the process.
| Principal |
New Teacher |
Beginning LTO Teacher* |
Mentor |
- as part of school level orientation, the principal will provide information on the elements of NTIP: orientation, professional development and training, mentoring, and the TPA for new teachers
- the principal gives the Individual NTIP Strategy form to the new teacher and indicates that this is the form to be used to record and track supports needed in each of the NTIP elements (excluding TPA)
- the principal, based on the definition of new teacher in the NTIP: Induction Elements Manual (2008), communicates to the new teacher the elements in which he/she needs to participate
- the principal lets the new teacher know that the mentor can collaborate with him/her on the completion of the form and that once they have discussed needs and planned strategies, the new teacher will then share the plan with the principal so that the he/she can approve and allocate the appropriate resources
- the principal does not evaluate the NTIP Individual Strategy Form or Induction elements
- the principal, as catalyst in the new teacher’s professional growth, through collaborative leadership, has an ongoing role in monitoring progress and reallocating resources as needed throughout the year
- the principal records on the Summative Report Form for New Teachers the NTIP induction elements in which the new teacher has participated/is participating (as previously communicated to the teacher by the principal based on the definition of “new teacher” in the NTIP: Induction Elements Manual, 2010).
- once the new teacher has received two Satisfactory ratings on performance appraisals for new teachers, the principal signs the form to indicate that the NTIP has been completed
|
- as part of school level orientation, the new teacher receives information on the NTIP: orientation, professional development and training, mentoring, and the TPA for new teachers
- the new teacher receives the NTIP form from the principal along with an explanation of its use
- the new teacher is responsible for the Individual NTIP Strategy form
- once the new teacher understands which category he/she is in and in which elements he/she must participate, the new teacher collaborates with the mentor and principal (or others as needed) to determine what participation in those elements will look like including topics, strategies, timelines etc. (excludes TPA). Once ready the new teacher shares the plan with the principal so that the principal can approve and allocate the appropriate resources
- the new teacher continues to collaborate with the mentor to work through the plan, making adjustments if necessary
- the new teacher is in conversation on an on-going basis with the principal and mentor as they progress through the plan
- the new teacher signs the form once participation in the NTIP induction elements has been completed
|
- as part of school level orientation, the beginning LTO teacher receives information on the NTIP: orientation, professional development and training, mentoring, and evaluation processes (if applicable)
- the beginning LTO teacher receives the NTIP form from the principal along with an explanation of its use
- the beginning LTO teacher is responsible for the Individual NTIP Strategy form
- once the beginning LTO teacher understands which category he/she is in and in which elements he/she must participate, the beginning LTO teacher collaborates with the mentor and principal (or others as needed) to determine what participation in those elements will look like including topics, strategies, timelines etc. (excludes TPA). Once ready the beginning LTO teacher shares the plan with the principal so that the principal can approve and allocate the appropriate resources
- the beginning LTO teacher continues to collaborate with the mentor to work through the plan, making adjustments if necessary
- the beginning LTO teacher is in conversation on an ongoing basis with the principal and mentor as they progress through the plan
*Beginning full-time continuing education teachers who are participating in the induction elements of NTIP should also use the INS Form.
|
- as part of mentor training, the mentor receives information on the NTIP: orientation, professional development and training, and mentoring
- the mentor works in consultation and collaboration with the new teacher or the beginning LTO teacher to determine what participation in the elements will look like including topics, strategies, timelines, etc.
- the mentor meets with the new teacher or the beginning LTO teacher to work through the plan, suggesting adjustments if necessary
- the mentor continues to collaborate with the new teacher or the beginning LTO teacher to work through the plan, suggesting adjustments if necessary
|
6. NTIP: A Checklist for Principals
Review New Teacher Induction Program: Induction Elements Manual, 2010
Meet with new teachers when they are hired or assigned to the school to discuss the Individual NTIP Strategy Form (available at http://faab.edu.gov.on.ca/NTIP.htm) and to communicate to the new teacher those induction elements in which he or she is required to participate, based on the definition of “new teacher” and requirements related to participation in the NTIP and in accordance with O. Reg. 266/06.
Ensure that each new teacher, in consultation with his or her mentor, fills out the Individual NTIP Strategy Form, and ensure that the strategy is revised throughout the year as the needs of the individual new teacher change.
Ensure implementation of school-based supports (orientation, mentoring and professional development and training) for new teachers.
Ensure that mentors are recruited, selected and matched according to the board process developed by the NTIP Steering Committee.
Ensure that mentors receive training (this may be carried out through board-level activities where appropriate).
Work with the designated NTIP superintendent and other principals regarding system-wide sessions where these are more appropriate.
Conduct performance appraisals for each new teacher in accordance with the requirements of the performance appraisal process for new teachers set out in the Education Act and accompanying Regulations and Guidelines, and in conjunction with any additional requirement established by your board. Principals should refer to the Teacher Performance Appraisal: Technical Requirements Manual.
Sign each new teacher’s Individual NTIP Strategy Form and forward a copy to the designated NTIP superintendent when the teacher has received a second Satisfactory performance ratings. This will indicate to the board that these new teachers are eligible for the notation of successful completion on their Certificate of Qualification.